How to Prevent WhatsApp From Getting Banned

Most businesses don’t get banned because they are doing something wrong. They get banned because they don’t understand how WhatsApp works behind the scenes. A team starts sending messages, tries to reach more people, and for a few days, everything looks fine. Replies come in, conversations start, and sales feel possible. Then suddenly, the account is blocked.
This happens because WhatsApp tracks behavior patterns, not business intent. When your messaging starts looking like spam, even if your offer is genuine, the system reacts. In this guide, you’ll learn exactly how to prevent a WhatsApp ban, what mistakes increase your risk, and how to safely grow your business without losing your number.
What Is a WhatsApp Ban?

A WhatsApp ban is a restriction placed on your account when the platform detects suspicious or spam-like behavior. This can be temporary or permanent, depending on how severe the activity is.
WhatsApp does not manually check every account. It relies on signals like user reports, block rates, and messaging patterns. If your activity crosses certain limits, your account can be restricted automatically.
8 Real Reasons Why WhatsApp Bans Your Number in 2026
Most WhatsApp bans don’t happen randomly. They happen because the platform detects patterns that look like spam, automation, or unsafe behavior. The problem is that many businesses and users don’t even realize they are triggering these signals.
If you are using WhatsApp for business, sales, or lead generation, understanding these reasons is critical. Even a few small mistakes can get your number restricted or permanently banned.
Below are the 8 most common reasons WhatsApp bans accounts in 2026:
1. Sending Bulk Messages Without User Consent
This is the biggest reason accounts get banned. If you are messaging people who never opted in, WhatsApp flags your number as spam. When multiple users ignore, block, or report your messages, your account risk increases immediately.
👉 Always message only users who:
Contacted you first
Filled a form
Opted in to receive messages
2. Using Unofficial Apps Like GB WhatsApp
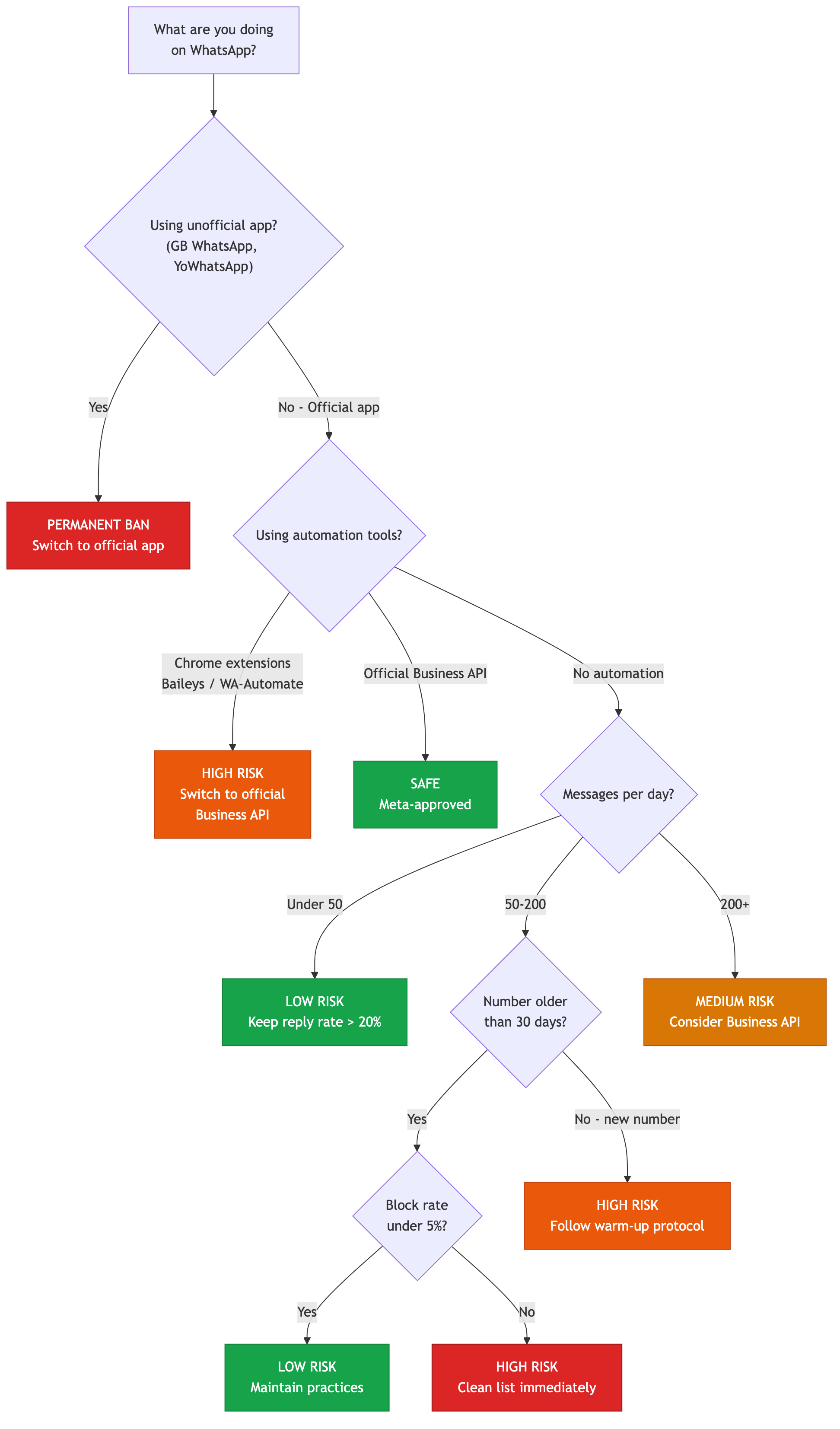
Using modified apps like GB WhatsApp, YoWhatsApp, or any unofficial version is a direct violation of WhatsApp’s policy. These apps are not secure and often trigger automatic bans — sometimes without warning.
👉 Always use:
Official WhatsApp
WhatsApp Business App
Approved API providers
3. Getting Too Many Reports or Blocks
When users mark your messages as spam or block your number, WhatsApp tracks this as a negative signal. If too many people report you in a short time, your number can get restricted or banned.
👉 This usually happens when:
Messages feel promotional or irrelevant
Users don’t recognize your number
You message without context
4. Sending the Same Message to Too Many People
Copy-pasting the exact same message to hundreds of contacts looks like automation. WhatsApp detects repetitive patterns and flags them as bulk messaging behavior.
👉 Avoid:
Sending identical text repeatedly
Forwarding messages in bulk
Broadcasting to unknown contacts
5. Messaging People Who Haven’t Saved Your Number
If someone hasn’t saved your number, your message appears as unknown. When multiple unknown recipients receive similar messages, they are more likely to:
Ignore
Block
Report
👉 This reduces your trust score and increases ban risk.
6. Incomplete or Suspicious Profile Information
Accounts without proper identity look untrustworthy. If your profile has:
No display picture
No business name
No description
It increases the chances of being flagged as spam.
👉 Always complete:
Profile photo
Business name
About section
7. Using Spammy or Suspicious Links
Links that look unsafe or misleading can trigger automatic restrictions.
Examples:
Short links (bit.ly, tinyurl) used repeatedly
Redirect links
Links unrelated to the conversation
👉 WhatsApp prioritizes user safety — suspicious links = high risk.
8. Sending Too Many Messages Too Quickly
Speed matters more than volume. Even if your messages are genuine, sending too many messages in a short time can look like bot behavior.
👉 Common mistakes:
Messaging 100+ people instantly
Rapid replies without pause
No natural conversation flow
Also read: WhatsApp Message Templates
What Are the Most Common Reasons WhatsApp Accounts Get Banned?
When a WhatsApp account gets banned, most business owners feel confused. They think it must be a mistake. Or maybe someone reported them unfairly. Or maybe WhatsApp is just too strict. But in most cases, the reason is simple, certain messaging habits triggered the system.
WhatsApp does not ban accounts randomly. It watches behavior. If your messaging pattern looks risky, the system reacts automatically. Let’s look at the most common reasons why WhatsApp accounts get banned, and why many businesses don’t even realize they are at risk.
Sending Bulk Messages to People Who Don’t Know You
One of the biggest triggers is sending the same message to many people who have not saved your number. Even if your offer is genuine, recipients may see it as unwanted. When people don’t recognize your number, they are more likely to ignore, block, or report it. That quickly increases your risk of a WhatsApp bulk messaging ban.
Copy-Paste Marketing Messages
It feels efficient to copy and paste the same promotional message across many chats. But WhatsApp tracks repetition. When the same text is sent again and again in a short time, it starts looking like spam behavior. This can lead to a WhatsApp account ban or restriction.
Getting Blocked by Too Many Users
A few blocks are normal. Not everyone will be interested. But if many users block your number after receiving your messages, WhatsApp sees that as a warning sign. High block rates are one of the most common reasons why WhatsApp Business accounts get banned.
Too Many Reports
Reports are serious. When users tap “Report,” WhatsApp treats it as strong feedback that your message was unwanted. A high report rate can quickly damage your account health.
Sudden Increase in Message Volume
If you normally send a small number of messages and suddenly send hundreds in a few hours, the system flags it. Rapid message spikes are often linked to spam activity. Even genuine businesses can face temporary bans because of sudden volume increases.
Using Unofficial WhatsApp Versions
Some tools promise extra features by using modified versions of WhatsApp. These are risky. Using unofficial apps can lead to a permanent WhatsApp banned account situation. Staying on the official platform is always safer.
Aggressive Automation
Automation itself is not the problem. The problem is how it is used. Sending messages too fast, blasting cold lists, or ignoring user replies can trigger a WhatsApp automation ban. Structured and controlled messaging is very different from mass broadcasting.
Ignoring Consent
Messaging people without clear permission increases complaints. When users did not expect your message, they are more likely to block or report you. Cold outreach at scale is one of the fastest ways to face a WhatsApp account ban.
Very Low Reply Rate
If you keep sending messages but very few people reply, it signals low engagement. Over time, this pattern increases your risk. WhatsApp wants real conversations, not one-sided broadcasts.
Repeating Risky Behavior After a Warning
Sometimes WhatsApp gives a temporary restriction first. But if the behavior continues, it can lead to a permanent ban of the WhatsApp Business account. Ignoring early warnings is costly. Understanding these reasons is important. In the next section, we’ll focus on the practical part — how to prevent WhatsApp from getting banned while still using it safely for marketing and customer communication
To get more information, you can go into detail here: Common sales mistakes that reduce conversions
How to Prevent WhatsApp From Getting Banned

Preventing a WhatsApp account ban is not complicated, but it does require discipline. Over the years, most account bans we’ve seen have happened because businesses scale messaging without understanding platform behavior. WhatsApp is not built for mass advertising. It is built for conversations. The safest accounts are the ones that grow slowly, focus on real engagement, and respect user consent.
If you treat WhatsApp like a relationship channel instead of a broadcasting tool, your risk drops significantly. Below are the practices that experienced teams follow to protect their numbers long term.
Only Message People Who Expect to Hear From You
Consent is everything. When users have saved your number, filled out a form, or messaged you first, your account stays healthier. But when you start messaging cold lists or scraped numbers, block rates increase. And block rates are one of the strongest triggers behind WhatsApp business account-banning cases.
Always build your contact list through opt-in methods. Inbound leads are safer. Warm audiences are safer. Random outreach at scale is not.
Increase Message Volume Gradually
One of the most common mistakes businesses make is sending too many messages too fast. A number that suddenly jumps from 30 daily messages to 500 in one day looks suspicious to the system. WhatsApp monitors growth patterns, not just message count.
If you want to scale outreach, do it slowly. Increase volume step by step. Keep natural conversations running. Gradual growth signals normal business activity, while sudden spikes often trigger a WhatsApp account ban.
Avoid Mass Copy-Paste Campaigns
Sending the exact same promotional message across hundreds of chats may feel efficient, but it reduces engagement and increases complaints. Repetitive content is easy for spam detection systems to identify.
Instead, segment your audience. Send smaller batches. Adjust messaging based on user intent. Accounts that personalize and pace their communication rarely face a WhatsApp bulk messaging ban.
Protect Your Engagement Rate
WhatsApp looks at how people respond to your messages. If many users ignore, block, or report your number, your account health weakens over time. On the other hand, accounts that generate replies, questions, and back-and-forth chats build stronger trust signals.
Encourage interaction. Ask simple follow-up questions. Keep conversations natural. High engagement protects your number better than high volume ever will.
Use Automation Responsibly
Automation is not the enemy. Poor automation is. Structured follow-ups that mirror human timing are generally safe. But blasting hundreds of messages in seconds, ignoring replies, or pushing cold lists can quickly lead to a WhatsApp automation ban.
Safe automation means controlled pacing, reply detection, and spaced follow-ups. It should feel like organized communication, not robotic outreach.
Watch Early Warning Signs
Before a permanent ban happens, there are usually signals. Rising block rates. More users saying “Stop messaging.” Lower reply rates. Temporary restrictions. These are early indicators that your messaging strategy needs adjustment.
Experienced teams monitor these signals closely. They reduce frequency, refine targeting, and clean their contact lists before the problem escalates into a full WhatsApp-banned-account situation.
Follow a Clear Follow-Up Structure
Random reminders can feel pushy. Structured follow-ups feel professional. For example, a Day 1 reminder, Day 3 check-in, and Day 7 final follow-up create consistency without overwhelming the user.
This approach protects your account while improving conversions. In practice, businesses that follow structured communication rarely experience serious platform restrictions.
Also read: Why WhatsApp Leads Go Cold
What to Do If Your WhatsApp Account Is Banned
If your WhatsApp account is banned, you can request a review directly inside the app. In most cases, temporary bans are reversed within 24–72 hours, but permanent bans cannot be recovered.
Getting banned can feel frustrating, especially if you rely on WhatsApp for business or daily communication. The key is to act quickly and follow the correct recovery steps instead of trying random fixes that can make things worse.
Step 1: Open WhatsApp and Tap “Request Review”
When you open WhatsApp after a ban, you will see a message showing your account is restricted.
Tap on “Request Review” to start the official appeal process.
This is the only valid way to recover your account.
Step 2: Explain Your Situation Clearly
In the appeal message, keep your explanation short and honest.
You can mention:
You were not sending spam
Messages were user-initiated or relevant
You will follow WhatsApp guidelines going forward
👉 Avoid long explanations — clarity works better.
Step 3: Wait for 24–72 Hours
After submitting your request, WhatsApp reviews your account activity.
Typical timelines:
24 hours (fast cases)
Up to 72 hours (common)
Do not submit multiple requests — it does not speed up the process.
Step 4: Check the Final Decision
There are only two outcomes:
If approved:
Your account will be restored, and you can start using WhatsApp again.
If rejected:
Your account is permanently banned and cannot be recovered.
Step 5: If Permanently Banned, Use a New Number
If your appeal is denied, the only option is to register with a new number.
Before doing that:
Avoid bulk messaging
Do not message unknown users
Start slowly and build activity naturally
How to Avoid WhatsApp Ban (Simple Rules You Must Follow)
Many businesses think the only way to grow is by sending more messages. But on WhatsApp, growth does not come from volume. It comes from trust and engagement. The safest accounts are not the ones sending the most messages. They are the ones sending relevant messages to people who expect them. If you want to send WhatsApp messages without getting banned, you need to focus on how people react to your messages, not just how many you send.
Over time, we’ve seen that accounts that treat WhatsApp as a relationship tool stay safe. Accounts that treat it like a bulk advertising platform eventually face problems. The difference is simple — controlled communication versus aggressive outreach.
Start With Clear Consent
The safest message is the one that is expected. If someone has filled out a form, clicked on your ad, or messaged you first, the conversation is natural. But when you send promotional messages to cold numbers, block rates rise quickly. And high block rates are one of the strongest triggers behind a WhatsApp account ban.
Always build your contact list properly. Use opt-in forms, website chats, or inbound campaigns. Warm leads are not just better for conversions — they are safer for your account.
Increase Messaging Slowly and Consistently
One of the biggest mistakes businesses make is scaling too fast. A number that suddenly jumps from small daily conversations to mass outreach looks suspicious. WhatsApp monitors behavior patterns. Sudden spikes in activity are often linked to spam detection.
If you want to scale, do it step by step. Increase message volume gradually. Keep conversations active. Maintain normal daily interaction. Slow growth signals real business activity.
Avoid Mass Copy-Paste Campaigns
Sending the exact same message to hundreds of people reduces engagement and increases complaints. Even if your offer is good, repetitive messages feel promotional and impersonal. When users do not respond or start blocking your number, your account health weakens.
Instead, segment your audience. Send relevant messages to smaller groups. Adjust tone based on interest. Small personalization improves replies, and strong reply rates protect your number.
Focus on Two-Way Conversations
WhatsApp is built for chatting. If your account only sends messages and rarely receives replies, the system notices. Low engagement over time increases the risk of a WhatsApp bulk messaging ban.
Encourage simple replies. Ask short questions. Continue conversations naturally. Accounts with steady back-and-forth communication build stronger trust signals within the platform.
Use Automation With Discipline
Automation is not dangerous by itself. The problem starts when automation ignores human behavior. Tools that send messages too fast, blast cold lists, or continue messaging after users reply increase the risk of a WhatsApp automation ban.
Safe automation means controlled pacing, reply detection, and structured follow-ups. It should feel organized, not robotic. The goal is to support conversations, not replace them.
Watch for Early Warning Signs
Most bans do not happen without warning. Rising block rates, users asking to stop messages, lower reply percentages — these are signals. Experienced teams monitor these signs carefully. When complaints increase, they reduce frequency and clean their contact list.
Taking action early prevents escalation. Ignoring these signals often leads to a full WhatsApp ban situation later.
Most bans don’t happen because of bad intent — they happen because of poor follow-up systems. Tools like Kraya AI help businesses send structured, safe, and timely messages without triggering spam behaviour
WhatsApp Message Limit Per Day (2026)
There is no fixed WhatsApp message limit per day in 2026. However, accounts can get restricted or banned if they send too many messages too quickly or to users who haven’t opted in. WhatsApp limits behavior, not numbers.
Many people search for the WhatsApp message limit per day, expecting a clear number. But WhatsApp does not work like that. Instead of setting a strict limit, it tracks how you send messages, who you send them to, and how people respond. This is why some accounts get banned even after sending a small number of messages, while others safely send thousands.
WhatsApp Business App Limits (Normal Usage)
For regular users and businesses using the WhatsApp Business App, there is no official daily cap. However, your activity is constantly evaluated based on quality and engagement.
WhatsApp monitors:
How many people reply to your messages
How many users block or report you
Whether conversations are two-way or one-sided
How frequently you send messages
👉 If users engage and reply, your account stays safe.
👉 If users ignore or report you, your risk increases quickly.
What Triggers Message Limits or Restrictions
Even without a fixed number, WhatsApp restricts accounts that behave like spam.
Common triggers include:
Sending too many messages in a short time
Messaging people who haven’t saved your number
Repeating the same message across multiple chats
Low reply rate from users
High number of blocks or spam reports
These signals tell WhatsApp your activity may not be user-friendly, leading to temporary limits or bans.
Safe Messaging Range (Practical Guidance)
Since there is no official limit, the safest approach is to gradually scale your messaging.
A practical safe range looks like:
Start with 20–50 messages per day on a new number
Increase slowly based on replies and engagement
Keep conversations natural instead of sending bulk messages
Space messages over time instead of sending all at once
How WhatsApp decides whether to ban your number

To reduce risk, you must understand how WhatsApp evaluates behavior. The platform does not judge your business goals. It only looks at signals. Every signal contributes to whether WhatsApp considers your account safe or unsafe. This understanding is the foundation for preventing WhatsApp ban issues.
User reports and block rates
The strongest signal is user feedback. When people:
Block your number
Report your message as spam
WhatsApp takes this seriously. Even a small number of reports can trigger restrictions, especially for new accounts. Keeping block rates low is one of the most effective ways to prevent a WhatsApp ban.
Message frequency and sudden spikes
Sending too many messages in a short time is risky. Sudden spikes, especially from new numbers, raise red flags.
For example:
Messaging 5 people daily, then suddenly messaging 200
Starting outreach immediately after creating a number
Gradual activity is safer and helps prevent WhatsApp ban signals.
Account age and early behavior
New WhatsApp numbers are watched more closely. Early aggressive behavior increases risk. The first few weeks are critical. Warm-up matters. Slow, natural usage patterns make it easier to prevent a WhatsApp ban early on.
Content patterns WhatsApp flags
Repeated text, identical links, or aggressive promotional language can look automated. Variation, context, and human-like messaging reduce risk and support efforts to prevent a WhatsApp ban.
Common mistakes that increase WhatsApp ban risk
Most WhatsApp bans happen due to avoidable mistakes. These are not advanced errors. They are everyday actions done without understanding the platform rules. Avoiding these mistakes is essential if your goal is to prevent a WhatsApp ban consistently.
Sending messages without user consent
Messaging people who never shared their number with you is risky. If users feel surprised or uncomfortable, they are more likely to block or report. Consent-based messaging is the safest way to prevent a WhatsApp ban.
Bulk messaging from personal WhatsApp numbers
Personal WhatsApp is designed for conversations, not mass outreach.
Using whatsApp for sales broadcasts increases complaint rates and makes it harder to prevent a WhatsApp ban, especially at scale.
Repeating the same message again and again
Copy-paste messages sent to many users are easy for systems to detect.
Even small variations help. Repetition without replies increases ban risk and reduces your ability to prevent WhatsApp ban.
Adding people to groups without permission
Unsolicited group adds are one of the fastest ways to get reported. This behavior directly harms your chances to prevent WhatsApp ban, regardless of intent.
Using unofficial tools or browser extensions
Third-party tools that simulate WhatsApp behavior violate platform rules. These tools may promise speed, but often lead to permanent bans. Avoiding them is critical to prevent a WhatsApp ban.
Also read: Why Choose WhatsApp Business API
WhatsApp Temporary Ban vs Permanent Ban
If your WhatsApp account is banned, don’t panic. In many real cases, bans happen because of messaging patterns — not because the business is fake. The first step is to understand whether it is a temporary restriction or a permanent ban. Acting too fast, using unofficial apps, or trying to “bypass” the system usually makes things worse. The right response is calm, structured, and corrective.
Think of a ban as a warning signal. It means something in your messaging strategy triggered WhatsApp’s safety system. The solution is not more outreach. The solution is smarter outreach.
If It Is a Temporary Ban
A temporary ban usually shows a timer inside the app. This often happens after sudden message spikes, high block rates, or aggressive automation. In most business cases, this is a system warning — not a final decision.
Wait for the timer to end. Do not reinstall apps or switch devices repeatedly. Once access is restored, reduce your message volume and stop bulk outreach immediately. Focus only on active chats and warm leads. Gradual and natural messaging helps rebuild account health and reduces the risk of escalation.
If It Is a Permanent Ban
If WhatsApp says your account is permanently banned, you will see an option to request a review. This is your official appeal process. Keep your message clear and honest. Explain that you are running a legitimate business and that you will follow platform policies moving forward.
From real industry cases, appeals sometimes work when violations were unintentional or minor. But repeated spam-like behavior usually results in permanent removal. If the appeal is rejected, the number cannot be recovered.
If You Need to Start With a New Number
If you must restart, do not repeat old mistakes. Most repeat bans happen because businesses restart with the same cold lists and same aggressive messaging habits.
Start slow. Warm up the number with real conversations. Avoid mass copy-paste campaigns. Do not send hundreds of messages on day one. Build engagement step by step. Businesses that shift to consent-based, paced messaging rarely face another WhatsApp account ban.
Also read: How to Automate WhatsApp Follow-Ups with Kraya.Ai
Conclusion
WhatsApp bans don’t happen because of one mistake. They happen because of repeated patterns — sending too many messages, messaging people who didn’t expect it, or ignoring warning signs like blocks and low replies. The safest way to grow is simple. Focus on consent, keep your messaging natural, increase volume gradually, and build real conversations. When your communication feels expected and helpful, your risk stays low. If you want to scale WhatsApp without worrying about bans, the solution is not sending more messages — it’s sending smarter ones.
👉 Book a free demo of Kraya AI and see how a structured WhatsApp follow-up system can help you grow safely while increasing conversions.
Frequently Asked Questions
Written by




