WhatsApp Ban for Automation: Which Tools Are Safe and Which Get You Banned (2026)

Why Does WhatsApp Ban Accounts for Automation — and How Do You Stay Safe?
A real estate agency in Pune built their entire lead pipeline on a WhatsApp bot powered by Baileys. 400+ active buyer conversations, 12 broadcast lists, 3 months of chat history. One Tuesday morning, the number was permanently banned. No warning, no countdown timer, no appeal. Three months of pipeline — gone in a second.
This isn't rare. From our work with 600+ Indian businesses, we see 3-5 automation-related bans every month. The pattern is always the same: a business finds a free or cheap automation tool, it works brilliantly for weeks, then WhatsApp's detection system catches up and the ban is permanent.
The whatsapp automation ban risk isn't theoretical — it's the most common way Indian businesses lose their WhatsApp presence entirely.
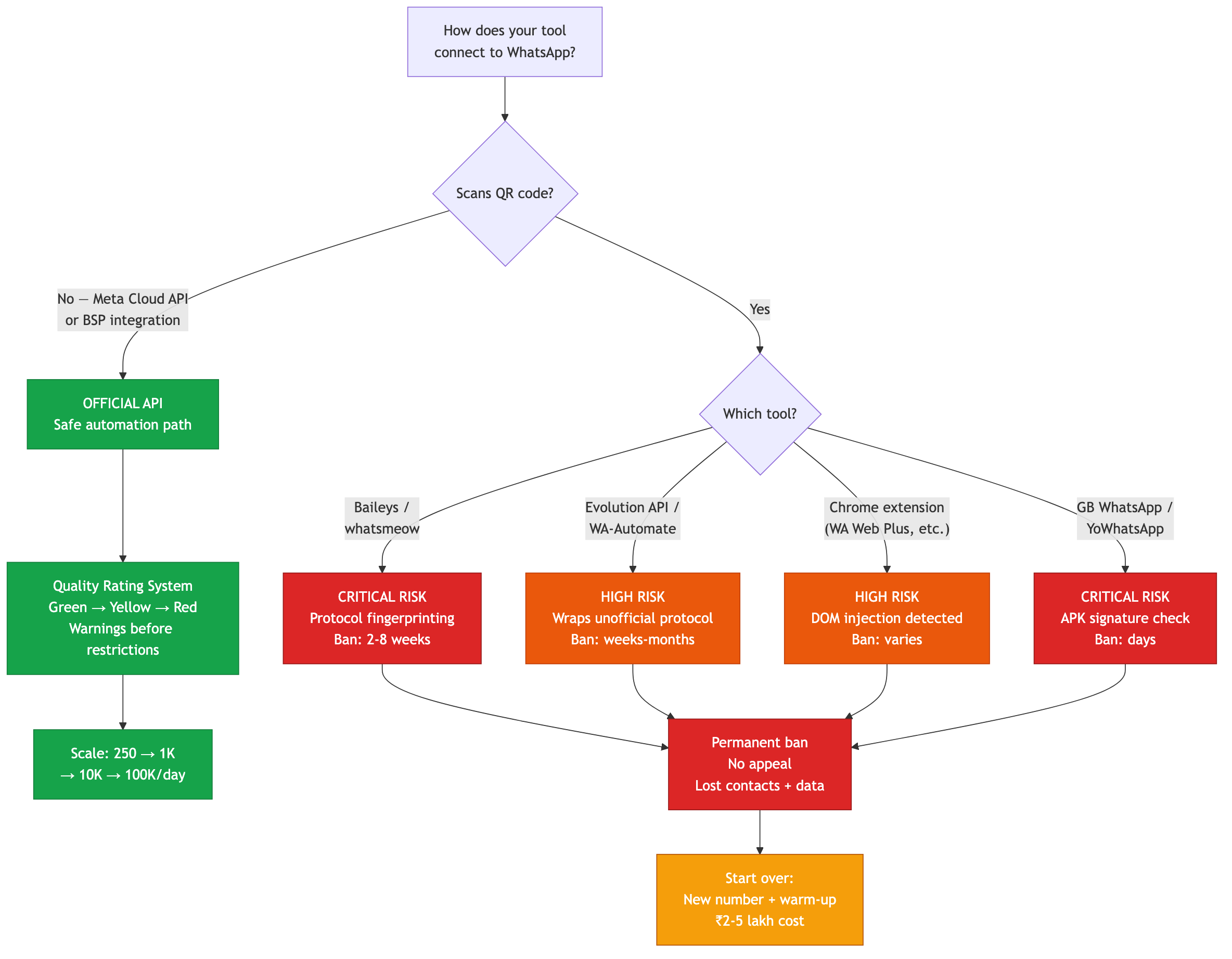
The short answer: Any tool that connects to WhatsApp without going through Meta's official Business API will eventually get your account banned. This includes Baileys, WA-Automate, Evolution API, Chrome extensions, and modified APKs like GB WhatsApp. The only safe automation path is the official WhatsApp Business API through a registered Business Solution Provider.
- Unofficial tools reverse-engineer WhatsApp's protocol — WhatsApp actively detects and bans them
- Bans from automation detection are almost always permanent (no 24-hour countdown)
- Official API accounts go through Meta verification with quality rating guardrails
- Average business cost of an automation ban: ₹2-5 lakhs in lost conversations and rebuilding time
- If you're using an unofficial tool right now and haven't been banned, you're on borrowed time
What Is the Difference Between Official and Unofficial WhatsApp Automation?
The whatsapp automation ban risk comes down to one distinction: does the tool go through Meta's official API, or does it reverse-engineer WhatsApp's protocol? Everything else — features, price, ease of use — is secondary to this question. For a detailed breakdown of how temporary bans escalate to permanent ones, see our temporary vs permanent ban comparison. If you need to send outbound bulk messages legally, see our guide on safe bulk WhatsApp messaging through the Business API.
Official WhatsApp Business API is Meta's sanctioned way for businesses to automate WhatsApp messaging. You apply through a Business Solution Provider (BSP), Meta verifies your business, and you get access to a template-based messaging system with built-in compliance guardrails. It costs money (₹0.25-2 per conversation) but your account is protected.
Unofficial tools bypass this entirely. They connect to WhatsApp by reverse-engineering the WhatsApp Web protocol (Baileys, whatsmeow), injecting code into the browser (Chrome extensions), or wrapping these unofficial connections in a friendlier interface (Evolution API, WA-Automate). They're free or cheap, feature-rich, and will get your account banned.
If the tool requires you to scan a QR code to connect your WhatsApp account, it's unofficial. Official API connections go through Meta's Cloud API or an on-premise setup — never through QR code scanning. This is the single fastest way to assess whatsapp automation ban risk for any tool.
Which Unofficial WhatsApp Automation Tools Get You Banned?
Every unofficial tool carries whatsapp automation ban risk, but some are detected faster than others. Here's the honest risk assessment based on GitHub issue reports, community forums, and what we've seen across our client base:
| Tool / Library | What It Does | Ban Risk | Typical Account Lifespan | Detection Method |
|---|---|---|---|---|
| Baileys | Node.js library that reverse-engineers WhatsApp Web protocol | Critical | 2-8 weeks | Protocol fingerprinting — Baileys' handshake differs from real WhatsApp Web |
| whatsmeow | Go library, similar to Baileys | Critical | 2-8 weeks | Same protocol-level detection. GitHub issues report ban waves every 2-3 months |
| Evolution API | REST API wrapper around Baileys/whatsmeow | High-Critical | Weeks to months | Inherits Baileys' detection profile. Adding a REST layer doesn't hide the underlying connection |
| WA-Automate / Venom | Puppeteer-based WhatsApp Web automation | High | 1-3 months | Behavioural analysis — inhuman interaction patterns (no scroll, no typing indicator, instant sends) |
| Chrome Extensions (WA Web Plus, WAToolkit) | Browser extensions that add features to WhatsApp Web | High | Varies | DOM injection detection — WhatsApp monitors for unauthorised modifications to the web client |
| GB WhatsApp / YoWhatsApp | Modified WhatsApp APKs with extra features | Critical | Days to weeks | App signature verification — modified APKs fail Meta's integrity checks immediately |
| WhatsApp Business API (via BSP) | Meta's official automation platform | Very Low | Indefinite (with compliance) | Quality rating system — warnings before restrictions, never surprise bans |
If you're using Baileys or Evolution API and haven't been banned yet, check the GitHub issues for these projects. Ban waves hit every 2-3 months when WhatsApp updates their detection. The question isn't whether you'll get banned — it's when. See Baileys Issue #1869 for the latest ban wave reports.
How Does WhatsApp Detect Automation Tools?
Understanding how WhatsApp detects automation helps you assess the real whatsapp automation ban risk of any tool. WhatsApp uses three detection layers, and unofficial tools fail at least one:

Layer 1: Protocol Fingerprinting
WhatsApp's servers can distinguish between a real WhatsApp client and a library like Baileys based on the connection handshake. The protocol headers, encryption negotiation sequence, and session establishment pattern differ subtly between official clients and reverse-engineered ones. Every WhatsApp update can change these patterns, which is why Baileys needs constant updates — and why ban waves follow WhatsApp releases.
Layer 2: Behavioural Analysis
Even if a tool perfectly mimics the protocol, WhatsApp's ML systems analyse messaging behaviour:
- Message velocity: Sending 50 messages in 30 seconds is physically impossible for a human. Bots do this by default.
- Typing indicators: Real users show "typing..." before sending. Most automation tools skip this entirely.
- Read receipt timing: Humans take 2-30 seconds to read a message. Bots process and reply in milliseconds.
- Activity patterns: A human sleeps. A bot running on a server sends messages at 3 AM with the same velocity as 3 PM.
- Content patterns: Identical messages sent to 100 contacts in sequence = obvious automation.
Layer 3: User Reports and Block Rates
When automated messages annoy recipients, they block or report the number. WhatsApp tracks block rates per account. If your block rate exceeds 5%, your account is flagged regardless of which tool you use.
If your block rate exceeds 5% and you're using an unofficial automation tool, the ban is nearly guaranteed. The combination of protocol detection + high block rate triggers WhatsApp's most aggressive enforcement — immediate permanent ban with no appeal window.
Why Do Chrome Extensions Carry WhatsApp Automation Ban Risk?
Chrome extensions for WhatsApp Web are the most deceptive whatsapp automation ban risk because they feel harmless. You're not installing a "bot" — you're just adding a browser extension. But WhatsApp treats them the same as any other unofficial tool.
Extensions like WA Web Plus, WAToolkit, and WhatsApp Web Scheduler work by injecting JavaScript into the WhatsApp Web DOM. They add buttons, modify the interface, and automate actions that WhatsApp's web client doesn't natively support. WhatsApp's security team monitors for these DOM modifications.
If you use a Chrome extension that adds "send to all contacts" or "schedule message" buttons to WhatsApp Web, your account is at risk. WhatsApp's integrity checks detect DOM modifications and flag accounts for review. The extension developer won't warn you — they're selling convenience, not compliance.
The safer alternative for scheduling and bulk features: use the WhatsApp Business App's built-in scheduling (added in 2025) or upgrade to the Business API where these features are native and compliant.
What Does the 2026 AI Chatbot Policy Change for Automation?
In early 2026, Meta updated WhatsApp's policies to restrict "general-purpose AI chatbots" — bots that act as standalone AI assistants (like ChatGPT or Perplexity) within WhatsApp. This is separate from the whatsapp automation ban risk for unofficial tools, but it affects how businesses use AI on the platform.
What's banned: AI bots that replace WhatsApp's own AI features — general-purpose question answering, content generation, or acting as a standalone AI assistant.
What's still allowed: AI that assists YOUR business process — qualifying leads based on your criteria, routing enquiries to the right team member, sending personalised follow-ups based on conversation context. These are "concierge" bots that serve your business, not general AI.
If your AI bot answers questions about your products, qualifies leads, or schedules appointments — it's fine. If your AI bot answers general knowledge questions like "what's the capital of France?" — it violates the 2026 policy. The line is: business-specific AI = allowed; general-purpose AI = banned.
What Is the Real Cost of a WhatsApp Automation Ban?
Most businesses underestimate the whatsapp automation ban cost because the tool itself is free. The real cost comes when the ban hits. Here's what we've seen across our 600+ Indian client base:
- Lost conversations: A coaching institute in Laxmi Nagar lost 200+ active student conversations mid-admission season. They estimate ₹3-4 lakhs in lost enrolments from students who couldn't reach them for 2 weeks.
- Contact re-acquisition: Only 30-40% of contacts save a replacement number when asked. A D2C brand in Mumbai with 2,000 WhatsApp contacts effectively lost 1,200 of them permanently.
- CRM data loss: If your "CRM" is WhatsApp chat history (as it is for most small businesses), a ban wipes your entire customer record. No export, no backup, no recovery.
- Warm-up time tax: New number = back to 20-30 messages per day for a month. If your business handles 200+ daily conversations, that's a month at 15% capacity. For the warm-up protocol, see our WhatsApp ban prevention guide.
- Reputation damage: Customers message your old number, get no reply, assume you've shut down. A property dealer in Hadapsar lost 8 active site visits because buyers couldn't reach him during the ban period.
From our data across 600+ Indian businesses: the average total cost of a whatsapp automation ban — including lost deals, contact re-acquisition, CRM rebuilding, and warm-up time — is ₹2-5 lakhs for small businesses and ₹10-25 lakhs for mid-size operations. The "free" automation tool costs more than 2 years of Business API subscription.
What Is the Safe Way to Automate WhatsApp in 2026?
The only automation path with zero whatsapp automation ban risk is the official WhatsApp Business API. Here's what it gives you vs what unofficial tools promise:
| Feature | Unofficial Tools (Baileys, etc.) | WhatsApp Business API |
|---|---|---|
| Ban risk | High to Critical — permanent ban within weeks | Very Low — quality rating warnings before any restriction |
| Cost | Free (until the ban costs you ₹2-5 lakhs) | ₹0.25-2 per conversation + BSP fee |
| Message templates | Send anything, anytime (until banned) | Pre-approved templates for business-initiated messages |
| Automation | Full programmatic control | Template messages + webhook-driven flows |
| Contact data | Stored in WhatsApp only — lost on ban | Stored in your CRM — survives any platform issue |
| Compliance | Violates WhatsApp ToS | Meta-verified, GDPR-compatible |
| Scale | 256 broadcast cap, manual lists | 250 → 1K → 10K → 100K+ messages per day |
| Best for | Testing only — never production | Any business serious about WhatsApp |
| Not for | Anyone who can't afford to lose their number | Businesses under 50 messages/day (use Business App instead) |
Solutions like Kraya AI are built on the official Business API — they give you the automation (AI qualification, follow-up sequences, CRM pipeline) without the ban risk. For a full comparison of safe CRM tools, see our best WhatsApp CRM tools guide.
How Does Kraya AI Handle WhatsApp Compliance?
Kraya is built entirely on the official WhatsApp Business API — no QR code scanning, no browser automation, no reverse-engineered protocols. Here's what that means in practice:
- Zero ban risk on messaging: Every outbound message goes through Meta's approved template system. Your quality rating stays green because the system enforces opt-in, rate limits, and content compliance automatically.
- AI qualification without policy violation: Kraya's AI qualifies leads based on YOUR business criteria (budget, timeline, location) — not general-purpose AI. This is explicitly allowed under the 2026 chatbot policy.
- Auto follow-up sequences with guardrails: Sequences respect WhatsApp's 24-hour conversation window. After 24 hours, only pre-approved templates are sent — no grey-area messaging.
- CRM data survives everything: Unlike unofficial tools where your data lives inside WhatsApp, Kraya stores contacts, conversations, and deal stages in a proper CRM. If anything ever happens to your WhatsApp number, your data is safe.
- Contact import with warm-up: When you import contacts, Kraya staggers outreach to avoid the message velocity spikes that trigger bans. No blast-500-contacts-on-day-one mistakes.
If you're currently spending ₹0 on an unofficial tool and losing 40% of leads because nobody follows up manually, the ₹3,000-5,000/month for compliant API-based automation isn't a cost — it's the cheapest insurance against a ₹2-5 lakh ban. From our work with 600+ Indian businesses, every client who switched from unofficial tools to Kraya's API-based system saw zero bans and 2-3x reply rates from template-optimised messaging.
How Should You Migrate from an Unofficial Tool to the Official API?
If you're currently using Baileys, Evolution API, or Chrome extensions and want to switch before getting banned, here's the migration path:
- Export your contact list NOW. Don't wait for the ban. Screenshot or export every contact and conversation you need. Unofficial tools don't offer data export — you'll need to do this manually.
- Apply for Business API access through a BSP (Kraya, WATI, Interakt, or directly through Meta Cloud API). Approval takes 1-5 business days.
- Get a new number or port your existing one. If your current number is clean (no warnings, no temporary bans), you can port it to the API. If it has any history of restrictions, start fresh with a new number.
- Set up your message templates. Business API requires pre-approved templates for outbound messages. Submit your top 5-10 messages for approval — most get approved within 24 hours.
- Warm up on the API. You start at Tier 1 (250 conversations/day). Maintain green quality rating for 7+ days to graduate to 1K, then 10K. See our broadcast limits guide for the full tier progression.
- Stop the unofficial tool LAST. Run both in parallel for 1-2 weeks during transition. Once your API setup handles your volume, disconnect the unofficial tool permanently.
If you're worried about the cost difference: a typical Indian SMB sending 100-200 messages/day spends ₹2,000-5,000/month on Business API conversations. Compare that to the ₹2-5 lakh cost of a single ban. The API pays for itself in ban prevention alone — before you count the CRM, automation, and analytics it adds.
For a step-by-step guide on creating and managing your WhatsApp messaging lists once you're on the API, see our broadcast list creation guide. For message templates you can submit for API approval, see our 15 WhatsApp broadcast message templates.
You might also find our how to send whatsapp broadcast messages: complete guide for android, ios & web guide useful.
You might also find our whatsapp broadcast: complete guide for indian businesses guide useful.
You might also find our 12 whatsapp cold outreach templates that actually get replies guide useful.
You might also find our how to scale whatsapp sales: ai automation trends for 2026 guide useful.
You might also find our how whatsapp automation helps businesses close more deals guide useful.
You might also find our whatsapp cold outreach in 2026: what still works, what changed, and how to do it without getting banned guide useful.
You might also find our whatsapp sales follow-up automation: how to stop missing leads and close more deals guide useful.
You might also find our whatsapp auto reply for business: ai setup guide 2026 guide useful.
You might also find our whatsapp chatbot for business: complete guide 2026 guide useful.
You might also find our how to schedule whatsapp messages for sales teams guide useful.
You might also find our best aisensy alternatives for whatsapp marketing in india guide useful.
You might also find our best gallabox alternatives for whatsapp automation in india guide useful.
You might also find our whatsapp crm integration guide: connect with your existing tools guide useful.
You might also find our best whatsapp marketing software for indian businesses guide useful.
You might also find our best whatsapp crm for real estate agents in india guide useful.
Frequently Asked Questions
Written by
Founder & CEO, Kraya AI
Abhyank Srinet is the Founder and CEO of Kraya AI, a WhatsApp CRM and sales automation platform serving 600+ Indian businesses. He is also the founder of MiM-Essay, one of India's largest Masters admissions consulting firms.
More from Abhyank




